2002年06月04日
(株)藤木工務店

| 市場 | 大2 |
|---|---|
| コード | 1797 |
| 発行株数 | 20,861,000 |
| 単位株数 | 1000 |
| 倒産時株価 | 105 |
| 廃止時株価 | 1 |
| 倒産日 | '02.06.04 |
| 廃止日 | |
| 負債 | 63,100百万円 |
| 資本金 | 4,694,612千円 |
| 所在地 | 大阪府 |
| 態様 | 民事再生法 |
メモ/記事引用
大証2部上場の中堅ゼネコン、(株)藤木工務店(資本金46億9641万2000円、大阪府大阪市中央区常盤町1−3−8、代表藤木鐵三氏、従業員684人)は、6月4日に大阪地裁へ民事再生手続き開始を申請した。申請代理人は上坂明弁護士(大阪市浪速区元町1-5-7、電話06-6633-5776)。同社は、1920年(大正9年)11月創業、36年(昭和11年)12月に法人改組され、94年10月に大阪証券取引所第2部へ株式上場した民間の建築工事を主体とする総合建設業者。古くは、旧日本銀行岡山支店(岡山市・1922年完成)、大原美術館(岡山県倉敷市・1930年完成)、都ホテル(京都市、1922年完成)の建築を手掛けるほか、近年では、東京都議会議事堂(東京都)、アジア太平洋トレードセンター(大阪府)、タイムズスクエア高島屋(東京都)などのJV工事にも参加。マンション、オフィスビル、工場、一般個人住宅のほか、教会などの宗教施設、病院の建築や、重要文化財の保存修理工事にも強みを発揮し、大阪、東京本社のほか全国約20ヶ所の営業拠点を設けて、96年3月期の年売上高は約1018億5100万円をあげていた。しかし、以降は長引く国内景気低迷の中、民間建築需要の不振から受注は減少傾向を余儀なくされ2001年3月期の年売上高は約682億7600万円にまで低下。また、約2年程前から東京地区を中心に安値受注競争に巻き込まれ、完成工事総利益率も大幅な低下を強いられていた。加えて、主力のマンション工事において、建設基準変更(2001年4月)に伴う追加工事代金の回収難から、ここへきて資金計画が大幅に悪化していた。これを受けて、今年4月26日には前社長が引責退任し、創業2代目の藤木会長が社長に復帰。同時に、「藤木社長に対する第三者割当増資、金融機関に対する計75億円の債務株式化の要請、85%減資、従業員の削減、役員報酬・社員賞与のカット」などを盛り込んだ「新中期経営計画」を発表して再建を目指したが、金融機関から所有不動産に対して抵当権が設定されていたほか、一部取引先に対し支払い遅れが発生していたことなどから信用不安を招いていた。こうしたなか、5月24日に予定していた決算発表を延期、2002年同期は連結ベースで約100億円の当期損失計上から連結債務超過の決算を強いられ、債務の株式化の交渉も難航、自力再建を断念した。負債は約631億円。なお、今年に入ってから上場会社の倒産は、住倉工業(株)(負債18億円、東京、6月破産、東証・大証2部)に続いて21社目。また、上場ゼネコンの倒産は、日産建設(株)(負債1146億5700万円、東京、3月会社更生法、東証1部)に続いて通算で10社となる。
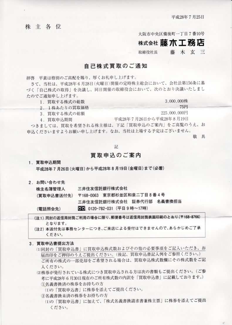
弱小株主追い出し二束三文買い叩き通知

弱小株主追い出し二束三文買い叩き通知

この記事へのコメント
1. Posted by 名無し 2016年09月08日 19:21
去年も今年も
受注高>>>>>売上高
株式買取りも強化してるので、来期あたりガツンと飛躍するな。
受注高>>>>>売上高
株式買取りも強化してるので、来期あたりガツンと飛躍するな。
2. Posted by くそ 2017年08月29日 12:03
自演乙